Stránka 1 z 1
Nejedou hodiny
Napsal: úte úno 16, 2016 20:20
od tomassi
Zdravím nejedou mi hodiny, ale rádio hraje. Nevíte co s tím?
Re: Nejedou hodiny
Napsal: úte úno 16, 2016 22:46
od slidil
Co takhle uvést alespoň typ motoru, rok výroby.......
Na tohle se dá uvést akorát že to máš rozbitý.
Lacetti 2009 mechan. převodovka HB:
Re: Nejedou hodiny
Napsal: stř úno 17, 2016 04:05
od tomassi
rok 2005, 1.4 70kw
Re: Nejedou hodiny
Napsal: stř úno 17, 2016 19:30
od slidil
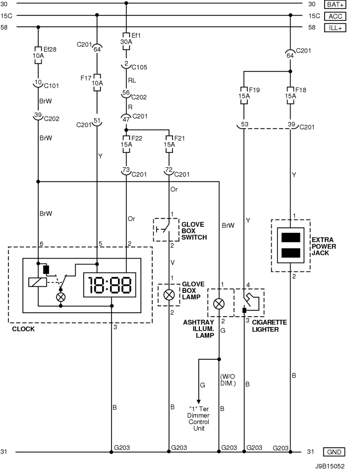
Tak to nemám, mám servisní manuály až od roku 2006. Ale můžeš to zkusit, třeba se na zapojení nic nezměnilo.
Zkusil bych vyndat hodiny a zapojit je mimo palubku. Pokud půjdou je chyba v instalaci. Pokud ne jsou špatný hodiny.

- Bez názvu.jpg (14.3 KiB) Zobrazeno 2749 x